In order to give full play to the role of experts and extensively mobilize social forces to participate in the governance of off-campus training, the Ministry of Education launched the selection and recommendation of the National Committee of Experts on the Supervision of Off-school Education and Training in 2022, and recently officially announced the list. Professor Cui Yunhuo, Director of the ICI, was hired as a member of the Professional Guidance Subcommittee, and Professor Zhang Wei, Executive Director of the International Off-Campus Education Research Center, was hired as a member of the Policy Consulting Subcommittee.

The National Committee of Experts on the Supervision of Off-school Education and Training is an expert organization directly led by the Ministry of Education. It is a temporarily established academic institution and is entrusted by the Ministry of Education to carry out its work. Its main duties and tasks are to provide off-campus training supervision and decision-making consultation, guide training project classification and identification and other work practices, carry out research in related fields, and undertake other tasks entrusted by the Ministry of Education.

The first National Committee of Experts on the Supervision of Off-school Education and Training has two sub-committees, policy consultation and professional instruction, totaling 88 experts, including scholars and experts in the fields of education, law, economics, public policy, professional personnel familiar with off-campus training, supervision and practice, outstanding primary and secondary school principals, teachers, deputies to the National People's Congress, CPCC members, etc.
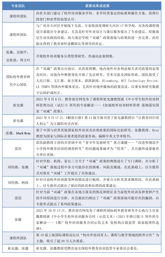
In 2019, the ICI arranged a reserve of off-campus education research talents in advance, and established the world's first Center for International Research in Supplementary Tutoring (CIRIST) led by Professor Mark Bray, the founder of international off-campus education research, with Professor Zhang Wei and Associate Professor Liu Junyan as core experts. This team not only leads the theoretical research on out-of-school education in the world, but also reserves a large amount of mature research tools and international experience. In 2021, it provided 26 series of high-quality advisory reports, which were approved by UNESCO and China’s department of education administration.

Since July 24, 2021 when General Office of the CPC Central Committee and General Office of the State Council issued the "Opinions on Further Reducing the Burden of Homework and Off-campus Training for Students in Compulsory Education" (referred to as the "Double Reduction Policy"), the ICI team has given full play to its professional advantages. It focuses on key and difficult issues such as off-campus education and study load, taking into account government and social needs, providing a series of acclaimed political advice and dissemination, and leading practice and think tank work that benefits academics. It provides professional support for the implementation of the "double reduction" policy that affects more than 200 million students, and has always resonated with the national strategic needs.

Professors Cui Yunhuo and Zhang Wei of the ICI actively perform their duties as members of the expert committee, and will lead the team to continue to give full play to their professional advantages. With the help of the platform of the International Off-campus Education Research Center, they will provide services such as policy consultation, investigation and research, and instruction on training content appraisal for off-campus training supervision. They help with scientific and democratic decision-making, form extensive social consensus, and jointly play an important role in promoting the modernization of the governance level and capabilities of off-campus training.