2018年转眼已过半,对蓬勃发展的课程系、课程所来说,永远行走在路上,课程系所人不仅用一如既往的激情与活力完成了各项工作,又以一往无前的勇毅和魄力开辟了新的征途。盘点上半年的方方面面,课程系所师生都取得了哪些成绩?

关键词1:学术
作为服务基础教育、寻求中国特色的课程学术与实践创新的科研团队,课程所在学术领域继续全面开花。80后青年学者雷浩博士成功入选浦江人才计划;多个专家团队荣获上海市基础教育教学成果奖,占华东师大基础教育获奖总数的40%,其中崔允漷教授团队摘得华东师大唯一的基础教育领域特等奖。
▼ 荣获上海市基础教育教学成果奖情况

▼ 2018年上海市“浦江人才”计划获得情况

关键词2:党建
凝心聚力,党建领航。课程系教师周文叶副教授、付黎黎老师、安桂清副教授和硕士生马志强,凭借工作和学习中的不凡成绩,以及对学生工作的倾情付出,在教育学部七一表彰大会上获得学部隆重表彰,雷浩博士代表系参加学部全体毕业生党员组织生活,并进行经验分享。

关键词3:人才培养
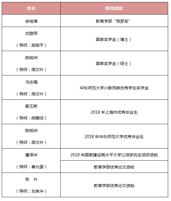
薪火相传永不息。为培养年轻一代的优秀课程人,课程系创新人才培养模式,各方面成绩突出。由课程系系主任胡惠闵教授领衔的课题“博士生科研能力提升机制研究与实践”成功入选华东师范大学2018年博士研究生培养综合改革项目;安桂清、陈铭洲等多位师生获得教育学部五四表彰;博士生殷玉新、刘登珲入选《成长的足迹——华东师范大学教育学部优秀学子风采录(第一辑)》;博士生董泽华获2018年国家建设高水平大学公派研究生项目资助,并与博士生张卉共同获得2018年教育学部优秀论文资助。
▼ 师生2018年上半年取得成绩例举

关键词4:专业服务
5月22-24日,在于北京召开的国家教材委员会专家委员会工作研讨会上,课程所所长崔允漷教授、杨向东教授受聘为国家教材委员会专家委员会委员,以卓越的专业能力,担负起为国家教材建设保驾护航的重要职责。

关键词5:年度表彰
总结是为了更好的前进。4月11日,在教育学部全体教工大会上,课程系多位教师凭借2017年度在教学、科研、学生工作、国际交流等领域的优异表现荣获表彰。


